彰化縣田中高中全球資訊網
首頁
(current)
公告系統
檔案庫
學校介紹
本校校史
學校願景
交通路線
流感專區
50歲以上有施打意願者(公費)
未滿50歲有施打意願者(非公費縣府自購)
處室單位
緊急聯絡網
處室分機一覽表
田中高中行政組織圖
校長室
教務處
學務處
輔導室
圖書館
總務處
人事室
會計室
景崧文化教育園區
彰化縣教育會
行政人員
線上差假
彰化縣教育處新雲端
教職員公務用電子郵件
彰化縣數位學習師生單一帳號系統eip
彰化縣G-Suite申請(請eip帳號登入Gmail申請)
公文系統
Gmail
教育雲G-Suite
教育雲Office 365
中小學冷氣監控系統
太陽光電監控
教師
教師在職進修網
教職員公務用電子郵件
彰化縣數位學習師生單一帳號系統eip
彰化縣G-Suite申請(請eip帳號登入Gmail申請)
北科大成績管理
AILEAD365線上教學平台
edu磨課師+
彰化教育雲
亞昕成績管理
請假,教室預約,國中成績管理(CloudSchool)
Gmail
教育雲G-Suite
教育部雲端電子郵件
教育雲Office 365
學生
高中部課程諮詢專區
國中部Cloudschool校務系統
彰化縣G-Suite申請(請eip帳號登入Gmail申請)
成績查詢暨學習歷程
自主學習專區
AILEAD365線上教學平台
彰化教育雲
生涯輔導資訊網
教育雲G-Suite
教育雲Office 365
教育部雲端電子郵件
服務申請區
新進人員資訊設備及服務使用須知
校園服務帳號申請單
彰化縣G-Suite申請
教職員校園網路驗證帳密申請
行政業務資訊設備解除網路驗證申請
一般教師資訊設備解除網路驗證申請
新進人員保密切結書(請交至圖書館資媒組)
新進人員資安宣導單(請交至圖書館資媒組)
校園花絮&檔案下載
校園花絮&檔案下載
登入
首頁
公告列表
公告內容
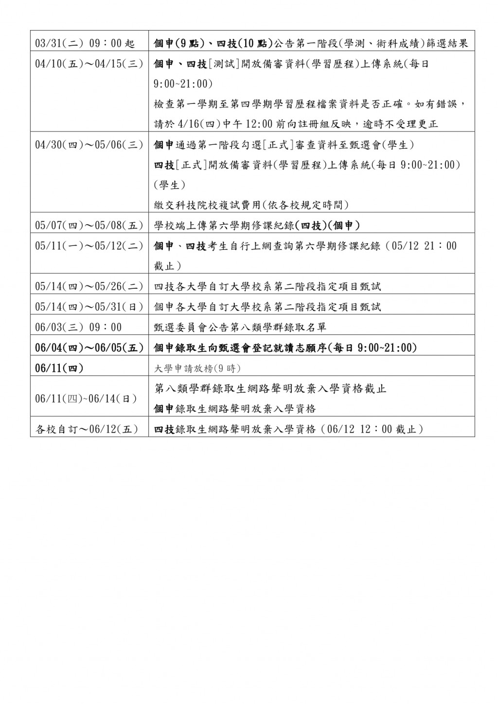
115升大學繁星、個申、四技期程規畫表
上一則公告
下一則公告
升學與招生
/ 張貼者
高中註冊組長
張貼日期: 2026-02-23 15:21:09 點閱:
155
請同學參考並留意期程規劃
相關照片
附件下載
115學年度大學繁星、個申、四技日程總表(學生版)20260115 .pdf
近月內熱門公告
2026-04-01
604
三好校園之三好助學金申請,即日起到6/22截止。
2026-03-25
288
114學年度國、高中教師積分統計表
2026-03-20
258
【賀】彰化縣114學年度國中技藝教育課程班技藝競賽榮獲佳績
2026-03-25
248
<國中部>114學年度第3次模擬考獎勵名單
2026-03-20
230
115年4月14日(二) 國中部九年級第二次段考試卷擲交截止日!! 請段...
2026-04-09
150
114學年度國中部九年級第四次模擬考考程4/21~4/22
2026-04-13
132
115學年度國中部體育班招生簡章
2026-03-20
126
114學年度第2學期第5週生活整潔秩序評比成績,詳如附檔。
2026-03-23
122
04月08日 : 高三第二次段考試卷擲交截止日
2026-03-20
115
狂賀本校高202班温威程同學通過114年度客語能力中高級認證!!
2026-04-07
114
114學年度國、高中部教師積分結算公告
2026-04-08
112
彰化縣115年度國中師生國際教育見學計畫
2026-04-02
102
114學年度第2學期第7週生活整潔秩序評比成績,詳如附檔。
2026-04-07
101
彰化縣115學年度國民中學教師聯合甄選簡章
2026-04-15
96
<國中部 >114學年度第二學期第1次段考獎勵名單 更新
2026-03-27
94
114學年度第2學期第6週生活整潔秩序評比成績,詳如附檔。
2026-04-02
84
114學年度 棒球九宮格-嘉年華代表隊比賽辦法
2026-04-02
81
轉知:「115年度田中鎮公所環境保護宣導暨慶祝兒童節活動~2026綻...
2026-03-25
75
轉知國立中央大學大氣科學學系系友會「鄧念濠校友清寒優秀學生入...
2026-04-07
72
主旨:檢送「教育部受託辦理115學年度公立高級中等學校教師 甄選...
置頂至哪一天?
×